Skip to content

Development Workflow

fvgoulet edited this page Jun 11, 2014 · 4 revisions

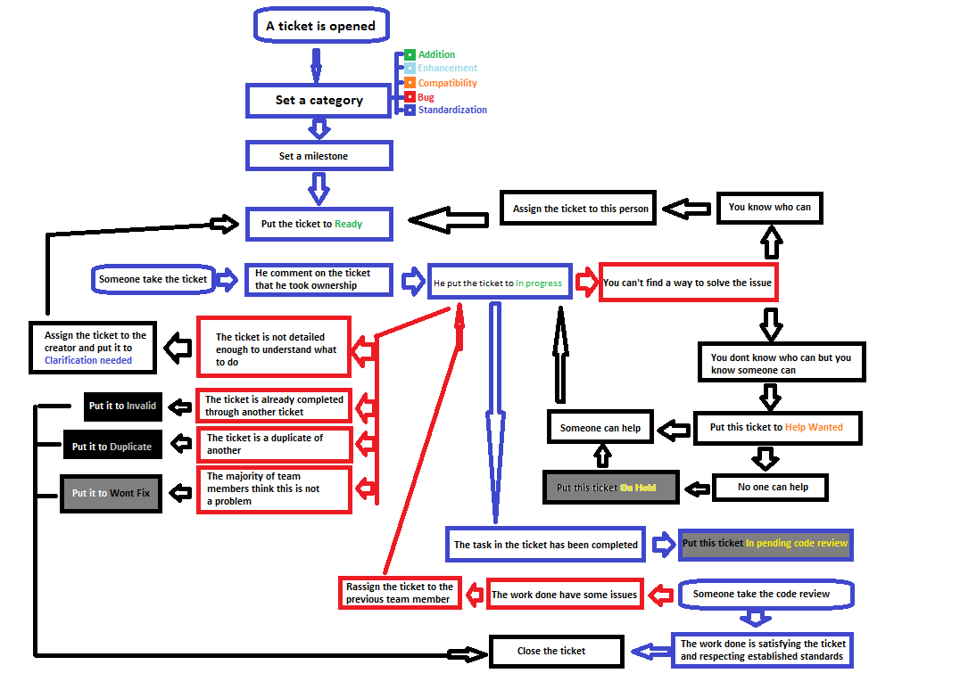
Development Workflow

Clone this wiki locally